Page 160 - 《广西植物》2020年第11期
P. 160
ϟϟ 期 陈瑶等᧥ 华重楼离体胚培养及植株再生初探 ϟ ᤃ ऐ Ꭾ
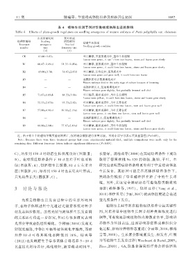
表 ই 植物生长调节剂对华重楼成熟胚出苗的影响
ఋᑕᤦᔀ ࿗জ ጶᔀዹᡷ༁ ᆍ ᡱᑕႿᡷ᥋੫ʢᆍऔᡷၤ ʢᔀ੫ࣼᑕᡷᆍʢ༁ ᆍႿ ༁ᔀᔀʛᔽႿ੫ ᔀቝᔀʢ੫ᔀႿዹᔀ ᆍ ቝᑕᡷࣼʢᔀ ᔀቝᤦʢᢃᆍ༁ ᆍ ۗᐹʗᔠ ᡓᅳᤀᡥᡓ၊ᡥᤀᤀᐹ ᑕʢॹ ዞ၊ᔠႥᓣႥᔠ
出苗所需时间 真叶形成
处理组编号 ୩ᔀᔀʛᔽႿ੫ 所需时间
幼苗生长状况
ఋʢᔀᑕᡷቝᔀႿᡷ ᔀቝᔀʢ੫ᔀႿዹᔀ ఋʢࣼᔀ ᔀᑕ
୩ᔀᔀʛᔽႿ੫ ੫ʢᆍऔᡷၤ ዹᆍႿʛᔽᡷᔽᆍႿ
Ⴟࣼቝᤦᔀʢ ᡷᔽቝᔀ ᆍʢቝᑕᡷᔽᆍႿ ᡷᔽቝᔀ
ྉʛɯ ྉʛɯ
ऊ ऐϟԡԡōϟᤃሕᑕ ᗵ 叶片嫩绿ᖔ不能形成真叶ᖔ茎叶生长缓慢
ᓂᔀᑕᔀ༁ औᔀʢᔀ ੫ʢᔀᔀႿᖔ ᔽᡷ ዹᑕႿᆥᡷ ᆍʢቝ ᡷʢࣼᔀ ᔀᑕᔀ༁ᖔ ༁ᡷᔀቝ༁ ᑕႿʛ ᔀᑕᔀ༁ ੫ʢᆍऔ ༁ᆍऔᢃ
ାϟ ᤃԡᤃᎮō࿗ँዹʛ ँϟሕሕōԡጢᑕᤦ 叶片嫩绿ᖔ能形成真叶ᖔ茎叶生长缓慢
ᓂᔀᑕᔀ༁ औᔀʢᔀ ੫ʢᔀᔀႿᖔ ᔽᡷ ዹᆍࣼʛ ᆍʢቝ ᡷʢࣼᔀ ᔀᑕᔀ༁ᖔ ༁ᡷᔀቝ༁ ᑕႿʛ ᔀᑕᔀ༁ ੫ʢᆍऔ ༁ᆍऔᢃ
ା ࿗ሕԡԡōሕᎮ࿗ᔀ Ꭾ࿗ᤃᎮōऐᎮʛ 叶片嫩绿ᖔ长势良好ᖔ能形成真叶
ᓂᔀᑕᔀ༁ औᔀʢᔀ ੫ʢᔀᔀႿ ᑕႿʛ ੫ʢᔀऔ औᔀᖔ ᔽᡷ ዹᆍࣼʛ ᆍʢቝ ᡷʢࣼᔀ ᔀᑕᔀ༁
ାሕ ᗵ ᗵ 成熟胚在培养前期褐化死亡
ᥘᑕᡷࣼʢᔀ ᔀቝᤦʢᢃᆍ༁ ʛᔽᔀʛ ᔽႿ ᡷၤᔀ ᔀᑕʢᢃ ༁ᡷᑕ੫ᔀ ᆍ ዹࣼᡷࣼʢᔀ ᤦᔀዹᑕࣼ༁ᔀ ᆍ ᤦʢᆍऔႿᔽႿ੫
ା࿗ ᗵ ᗵ 成熟胚稍长大ᖔ但逐渐褐化死亡
ᥘᑕᡷࣼʢᔀ ᔀቝᤦʢᢃᆍ༁ ੫ʢᔀऔ ༁ᔽ੫ၤᡷᢃᖔ ᤦࣼᡷ ੫ʢᑕʛࣼᑕᢃ ᤦʢᆍऔႿᔀʛ ᑕႿʛ ʛᔽᔀʛ
ାጢ ᎮϟᤃᎮōϟऐँᑕᤦ ऐ࿗ሕሕōሕᤃऐዹ 叶片偏黄ᖔ能形成真叶ᖔ茎叶生长缓慢
ᓂᔀᑕᔀ༁ औᔀʢᔀ ᢃᔀᆍऔᖔ ᔽᡷ ዹᆍࣼʛ ᆍʢቝ ᡷʢࣼᔀ ᔀᑕᔀ༁ᖔ ༁ᡷᔀቝ༁ ᑕႿʛ ᔀᑕᔀ༁ ੫ʢᔀऔ ༁ᆍऔᢃ
ାᤃ ጢሕሕōऐᎮʛᔀ ँጢሕሕōᤃᑕ 叶片嫩绿ᖔ能形成真叶ᖔ茎叶长势良好
ᓂᔀᑕᔀ༁ औᔀʢᔀ ੫ʢᔀᔀႿᖔ ᔽᡷ ዹᆍࣼʛ ᆍʢቝ ᡷʢࣼᔀ ᔀᑕᔀ༁ᖔ ༁ᡷᔀቝ ᑕႿʛ ᔀᑕᔀ༁ ੫ʢᔀऔ औᔀ
ାᎮ ጢᎮԡԡō࿗ँԡዹʛ ऐँԡԡōϟᤃᑕᤦ 叶片嫩绿ᖔ能形成真叶ᖔ茎叶长势良好
ᓂᔀᑕᔀ༁ औᔀʢᔀ ੫ʢᔀᔀႿᖔ ᔽᡷ ዹᑕႿ ᆍʢቝ ᡷʢࣼᔀ ᔀᑕᔀ༁ᖔ ༁ᡷᔀቝ ᑕႿʛ ᔀᑕᔀ༁ ੫ʢᆍऔ औᔀ
ାऐ ᗵ ᗵ 成熟胚能稍长大ᖔ但逐渐褐化死亡
ᥘᑕᡷࣼʢᔀ ᔀቝᤦʢᢃᆍ༁ ੫ʢᔀऔ ༁ᔽ੫ၤᡷᢃᖔ ᤦࣼᡷ ੫ʢᑕʛࣼᑕᢃ ᤦʢᆍऔႿᔀʛ ᑕႿʛ ʛᔽᔀʛ
ାँ ᤃᤃԡԡōँ࿗ᤦዹ ᎮᎮᤃᎮō࿗ँዹʛ 叶片嫩绿ᖔ能形成真叶ᖔ茎叶生长缓慢
ᓂᔀᑕᔀ༁ औᔀʢᔀ ੫ʢᔀᔀႿᖔ ᔽᡷ ዹᆍࣼʛ ᆍʢቝ ᡷʢࣼᔀ ᔀᑕᔀ༁ᖔ ༁ᡷᔀቝ༁ ᑕႿʛ ᔀᑕᔀ༁ ੫ʢᔀऔ ༁ᆍऔᢃ
জ 注᧥ 由于有 ሕ 个处理组导致实验材料死亡ᖔ仅对剩余数据进行多重比较ᤥ 不同小写字母表示差异显著性ྉۗጐԡԡጢɯᤥ
জ શᆍᡷᔀ᧥ ାᔀዹᑕࣼ༁ᔀ ᡷၤᔀʢᔀ औᔀʢᔀ ᡷၤʢᔀᔀ ᡷʢᔀᑕᡷቝᔀႿᡷ ੫ʢᆍࣼᡱ༁ ᡷၤᑕᡷ ዹᑕࣼ༁ᔀ ᔀᡱᔀʢᔽቝᔀႿᡷᑕ ቝᑕᡷᔀʢᔽᑕ ʛᔽᔀʛᖔ ቝࣼᡷᔽᡱᔀ ዹᆍቝᡱᑕʢᔽ༁ᆍႿ༁ औᔀʢᔀ ቝᑕʛᔀ ᆍႿᢃ ᆍʢ ᡷၤᔀ
ʢᔀቝᑕᔽႿᔽႿ੫ ʛᑕᡷᑕ ᧕ᔽᔀʢᔀႿᡷ ᆍऔᔀʢዹᑕ༁ᔀ ᔀᡷᡷᔀʢ༁ ᔽႿʛᔽዹᑕᡷᔀ ༁ᔽ੫ႿᔽᔽዹᑕႿᡷ ʛᔽᔀʢᔀႿዹᔀ༁ ྉۗጐԡԡጢɯ
ऊɯᖔ培养到 ϟጢԡ ʛ 时幼苗生长状况良好ྉ 图版ᎏ᧥ 长势好ᤥ 汤浩茹等ྉԡԡԡɯ在黑暗培养条件下成功
᧕ɯᤥ 在对照组培养条件下 ϟԡ ʛ 左右子叶也可转 取得了德国核桃 શᆍϟԡ 的幼胚ܦ胚轴ܦ子叶ᤥ 本
绿ྉ图版᤻᧥ዶɯᖔ但胚根生长缓慢ᖔऐϟ ʛ 左右才出 研究也表明黑暗培养条件更有利于华重楼离体胚
苗ྉ图版᤻᧥ାɯᖔ培养到 ϟጢԡ ʛ 时也未见真叶形成ᖔ 生长发育ᤥ 其原因可能是在离体胚培养条件下ᖔ
只见幼苗长大ྉ图版᤻᧥ऊɯᤥ 黑暗条件模拟了华重楼种胚在种子中的生长环
境ᤥ 另外ᖔ采取完全黑暗培养可避免酚类物质的
ሕজ 讨论与结论 毒害ྉ 赖钟雄等ᖔϟँँᎮɯᤥ 但红豆杉ྉɟᑕႿ੫ ᔀᡷ ᑕᖔ
ԡϟԡɯ和伊贝母ྉ李丽ᖔԡϟᎮɯ的离体胚更适合在适
光照是植物生长发育过 程中的重要环境因 宜光照条件下发育ᤥ
子ᖔ在种子休眠过程中光通过光敏素系统对种子 植物生长调节剂在植物组织培养中起关键作
萌发起调控作用ᤥ 虽然光照与离体胚生长发育间 用ᖔ对培养基中植物生长调节剂种类和浓度进行
的关系还有待进一步探究ᖔ但已有很多研究表明 调整ᖔ可有效地影响植物体内源激素水平ᖔ影响培
光照会导致愈伤组织褐化ᤥ 李树丽ྉԡϟ࿗ɯ 发现光 养物本身基因表达ᖔ进而影响器官形成和组织分
照强度越强ᖔ中华红叶杨外植体褐化率越高ᖔ而暗 化过程ᖔ影响培养物形态重建ྉ 李丽等ᖔԡϟऐଫ穆瑢
培养 ϟԡ ʛ 可将其褐化率降 低 到 ϟऐᠮᤥ 杨爽等 雪等ᖔԡϟऐɯᤥ 生长素会影响胚发生ܦ根发育ᖔ叶展
ྉԡϟɯ也发现野生手掌参离体芽暗培养 ጢጲϟԡ ʛ 开等植物生长发育过程ྉۼᆍᆍʛऔᑕʢʛ ᪲ ାᑕʢᡷᔀᖔԡԡጢଫ
Իၤᑕᆍᖔԡϟԡɯᤥ ᥈ዶ 能显著提高西洋参杂种幼胚的
比直接光照培养好ᖔ褐化较轻ᖔ腋芽萌动时间早ܦ ሕ

