新闻公告
表彰 ‖ 2022年《广西植物》优秀论文
作者:蒋巧媛 发布时间:2023-01-20 来源:编辑部 点击数量:4922
2022年《广西植物》优秀论文
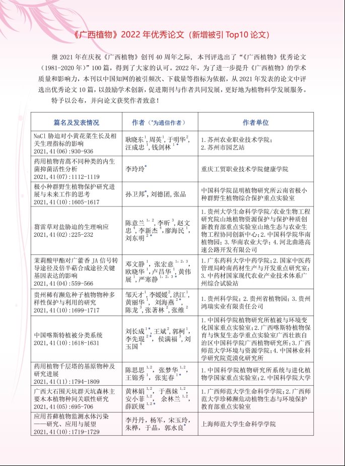
继2021年在庆祝《广西植物》创刊40周年之际,本刊评选出了“《广西植物》优秀论文(1981-2020年)”100篇,得到了大家的认可。2022年,为了进一步提升《广西植物》的学术质量和影响力,本刊以中国知网的被引频次和下载量等指标为依据,从2021年发表的论文中评选出优秀论文10篇,以鼓励学术创新,促进期刊与作者共同发展,更好地为植物科学发展服务。
特予以公布,并向论文获奖作者致意!



